icon-close
close

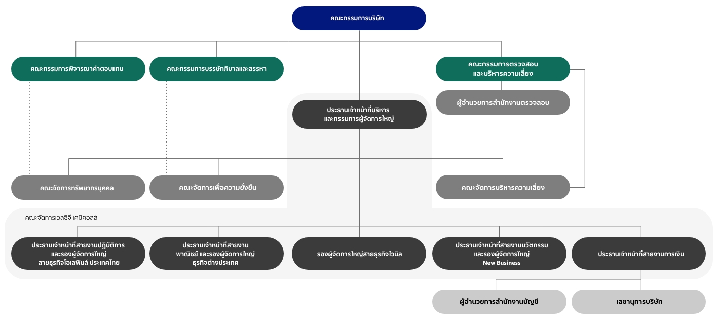
Executive Team

Executive Team

dot-banner
banner-curve-dbanner-curve-m

Adherence to Fairness

Corporate governance that is effective, open, and accountable is evidence that SCGC operates ethically and considers the interests of all stakeholders performed under the supervision of professional teams with experience and vision.

As of 21 July 2022